#!/usr/local/bin/python
# -*- coding:utf-8 -*-
import logging
logging.debug(\'debug message\')
logging.info(\'info message\')
logging.warn(\'warn message\')
logging.error(\'error message\')
logging.critical(\'critical message\')
输出:
WARNING:root:warn message
ERROR:root:error message
CRITICAL:root:critical message
默认情况下,logging模块将日志打印到屏幕上(stdout),日志级别为WARNING(即只有日志级别高于WARNING的日志信息才会输出),日志格式如下图所示:

default_logging_format.png
问题来了
- 日志级别等级及设置是怎样的?
- 怎样设置日志的输出方式?比如输出到日志文件中?
| 级别 | 何时使用 |
|---|---|
| DEBUG | 详细信息,典型地调试问题时会感兴趣。 |
| INFO | 证明事情按预期工作。 |
| WARNING | 表明发生了一些意外,或者不久的将来会发生问题(如‘磁盘满了’)。软件还是在正常工作。 |
| ERROR | 由于更严重的问题,软件已不能执行一些功能了。 |
| CRITICAL | 严重错误,表明软件已不能继续运行了。 |
#!/usr/local/bin/python
# -*- coding:utf-8 -*-
import logging
# 通过下面的方式进行简单配置输出方式与日志级别
logging.basicConfig(filename=\'logger.log\', level=logging.INFO)
logging.debug(\'debug message\')
logging.info(\'info message\')
logging.warn(\'warn message\')
logging.error(\'error message\')
logging.critical(\'critical message\')
输出:
标准输出(屏幕)未显示任何信息,发现当前工作目录下生成了logger.log,内容如下:
INFO:root:info message
WARNING:root:warn message
ERROR:root:error message
CRITICAL:root:critical message
因为通过level=logging.INFO设置日志级别为INFO,所以所有的日志信息均输出出来了。
问题又来了
- 通过上述配置方法都可以配置那些信息?
在解决以上问题之前,需要先了解几个比较重要的概念,Logger,Handler,Formatter,Filter
Logger是一个树形层级结构,在使用接口debug,info,warn,error,critical之前必须创建Logger实例,即创建一个记录器,如果没有显式的进行创建,则默认创建一个root logger,并应用默认的日志级别(WARN),处理器Handler(StreamHandler,即将日志信息打印输出在标准输出上),和格式化器Formatter(默认的格式即为第一个简单使用程序中输出的格式)。
创建方法:
logger = logging.getLogger(logger_name)
创建Logger实例后,可以使用以下方法进行日志级别设置,增加处理器Handler。
Handler处理器类型有很多种,比较常用的有三个,StreamHandler,FileHandler,NullHandler,详情可以访问Python logging.handlers
创建StreamHandler之后,可以通过使用以下方法设置日志级别,设置格式化器Formatter,增加或删除过滤器Filter。
创建方法:
sh = logging.StreamHandler(stream=None)
创建方法:
fh = logging.FileHandler(filename, mode=\'a\', encoding=None, delay=False)
NullHandler类位于核心logging包,不做任何的格式化或者输出。
本质上它是个“什么都不做”的handler,由库开发者使用。
使用Formatter对象设置日志信息最后的规则、结构和内容,默认的时间格式为%Y-%m-%d %H:%M:%S。
创建方法:
formatter = logging.Formatter(fmt=None, datefmt=None)
其中,fmt是消息的格式化字符串,datefmt是日期字符串。如果不指明fmt,将使用\’%(message)s\’。如果不指明datefmt,将使用ISO8601日期格式。
Handlers和Loggers可以使用Filters来完成比级别更复杂的过滤。Filter基类只允许特定Logger层次以下的事件。例如用‘A.B’初始化的Filter允许Logger ‘A.B’, ‘A.B.C’, ‘A.B.C.D’, ‘A.B.D’等记录的事件,logger‘A.BB’, ‘B.A.B’ 等就不行。 如果用空字符串来初始化,所有的事件都接受。
创建方法:
filter = logging.Filter(name=\'\')
以下是相关概念总结:
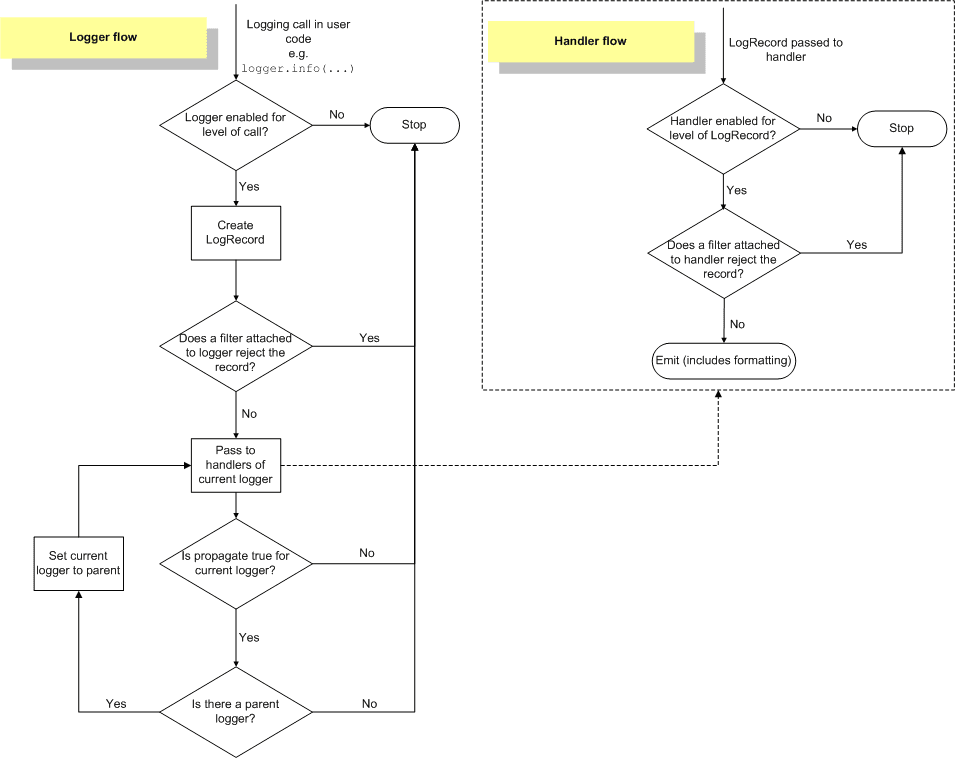
熟悉了这些概念之后,有另外一个比较重要的事情必须清楚,即Logger是一个树形层级结构;
Logger可以包含一个或多个Handler和Filter,即Logger与Handler或Fitler是一对多的关系;
一个Logger实例可以新增多个Handler,一个Handler可以新增多个格式化器或多个过滤器,而且日志级别将会继承。

element_relation.jpg

logging_flow.png
注:以上内容摘抄自第三条参考资料,内容略有改动,转载特此声明。
| 关键字 | 描述 |
|---|---|
| filename | 创建一个FileHandler,使用指定的文件名,而不是使用StreamHandler。 |
| filemode | 如果指明了文件名,指明打开文件的模式(如果没有指明filemode,默认为\’a\’)。 |
| format | handler使用指明的格式化字符串。 |
| datefmt | 使用指明的日期/时间格式。 |
| level | 指明根logger的级别。 |
| stream | 使用指明的流来初始化StreamHandler。该参数与\’filename\’不兼容,如果两个都有,\’stream\’被忽略。 |
| 格式 | 描述 |
|---|---|
| %(levelno)s | 打印日志级别的数值 |
| %(levelname)s | 打印日志级别名称 |
| %(pathname)s | 打印当前执行程序的路径 |
| %(filename)s | 打印当前执行程序名称 |
| %(funcName)s | 打印日志的当前函数 |
| %(lineno)d | 打印日志的当前行号 |
| %(asctime)s | 打印日志的时间 |
| %(thread)d | 打印线程id |
| %(threadName)s | 打印线程名称 |
| %(process)d | 打印进程ID |
| %(message)s | 打印日志信息 |
参考time.strftime
使用程序logger.py如下:
# -*- encoding:utf-8 -*-
import logging
# create logger
logger_name = \"example\"
logger = logging.getLogger(logger_name)
logger.setLevel(logging.DEBUG)
# create file handler
log_path = \"./log.log\"
fh = logging.FileHandler(log_path)
fh.setLevel(logging.WARN)
# create formatter
fmt = \"%(asctime)-15s %(levelname)s %(filename)s %(lineno)d %(process)d %(message)s\"
datefmt = \"%a %d %b %Y %H:%M:%S\"
formatter = logging.Formatter(fmt, datefmt)
# add handler and formatter to logger
fh.setFormatter(formatter)
logger.addHandler(fh)
# print log info
logger.debug(\'debug message\')
logger.info(\'info message\')
logger.warn(\'warn message\')
logger.error(\'error message\')
logger.critical(\'critical message\')
配置文件logging.conf如下:
keys=root,example01
[logger_root]
level=DEBUG
handlers=hand01,hand02
[logger_example01]
handlers=hand01,hand02
qualname=example01
propagate=0
[handlers]
keys=hand01,hand02
[handler_hand01]
class=StreamHandler
level=INFO
formatter=form02
args=(sys.stderr,)
[handler_hand02]
class=FileHandler
level=DEBUG
formatter=form01
args=(\'log.log\', \'a\')
[formatters]
keys=form01,form02
[formatter_form01]
format=%(asctime)s %(filename)s[line:%(lineno)d] %(levelname)s %(message)s
使用程序logger.py如下:
# -*- encoding:utf-8 -*-
import logging
import logging.config
logging.config.fileConfig(\"./logging.conf\")
# create logger
logger_name = \"example\"
logger = logging.getLogger(logger_name)
logger.debug(\'debug message\')
logger.info(\'info message\')
logger.warn(\'warn message\')
logger.error(\'error message\')
logger.critical(\'critical message\')
有兴趣的童靴可以使用logging.config.dictConfig(config)编写一个示例程序发给我,以提供给我进行完善本文。
有兴趣的童靴可以使用logging.config.listen(port=DEFAULT_LOGGING_CONFIG_PORT)编写一个示例程序发给我,以提供给我进行完善本文。
更多详细内容参考logging.config日志配置
上一篇:Django: csrf防御机制
下一篇:一篇文章入门Python生态系统